Pengajuan Bantuan
Langkah-langkah seorang calon Anak ASAK masuk ke gerakan.
Alur garis besar
Pendaftaran → Survey → Rapat Seleksi → Administrasi → Santunan aktif
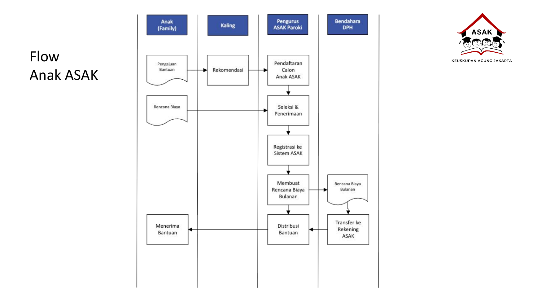
Swimlane Flow Anak ASAK

Flow dari Pengajuan Bantuan sampai Anak ASAK menerima bantuan — aktor: Anak (Family), Ketua Lingkungan (Kaling), Pengurus ASAK Paroki, Bendahara DPH.
1. Pendaftaran
Pemohon mengisi Form B1 dan B2 (di Sistem V3: FFP1 Student Data + FFP2 Family Data), ditandatangani SSL + Ketua Lingkungan sebagai persetujuan bahwa memang dari keluarga yang perlu dibantu. Dilampiri:
- Pas foto anak
- Fotokopi Surat Baptis (bagi Katolik)
- Fotokopi KK Paroki (bagi Katolik)
- Fotokopi KK Sipil
- Fotokopi KTP orang tua
- Fotokopi rapor terakhir
- Surat keterangan sekolah atau kartu SPP
Khusus untuk Ayo Kuliah/Ayo Vokasi: Form tambahan B3.1, B3.2, B3.3 (di V3: FFP3 Cost Plan Data + FFP4 Surat Pernyataan).
Berkas diserahkan ke Tim ASAK Paroki.
2. Survey Rumah
Minimal 2 pengurus berkunjung — salah satu dari Bidang Anak ASAK.
3. Rapat Seleksi
Memutuskan diterima/tidak + besaran bantuan + waktu mulai.
4. Administrasi
Bidang Anak ASAK menyerahkan Form B1 & B2 ke Sekretaris untuk:
- Diberi Student ID
- Diinput ke sistem (V2 atau V3)
- Disimpan arsip
- Siap Form E1 (persetujuan) atau E2 (ditolak)
- Siap Form C (profil Anak ASAK) untuk Bidang Penyantun
- Khusus Ayo Kuliah/Ayo Vokasi: tanda tangan Perjanjian oleh pengurus + anak + orang tua
Data harus diinput akhir bulan supaya tanggal 1 bulan berikutnya Bendahara bisa cetak Transfer Out Plan (Form D).
Baca lanjut
- Survey Rumah
- Rapat Seleksi
- Tim ASAK Paroki
- Chart Form dan Report V3 — kode form V3 (FFP1, FFP2, FFP3, FFP4, FFU1…) beserta pemetaan ke form V2 lama
- Prinsip 2 - Kenali Penerima Bantuan — 100% survey wajib, bukan beasiswa prestasi